After Wednesday’s sessions on the EU political agenda, which outlined strategic measures to meet industry needs, attention shifted to the annual workshop of the Materials for batteries hub. Now in its 4th edition, the event was co-organised by Horizon Europe projects RELiEF, FREE4LIB, RESPECT and LITHOS. The focus of the workshop, true to its eponymous theme, was tackling one of Europe’s most urgent challenges: securing sustainable raw materials for batteries.
Under the inauguration of Oliver Schenk, Member of the European Parliament, this edition unfolded under the auspices of urgency, regulatory clarity and cross-border collaboration. The MEP called for swift implementation of the Critical Raw Materials Act and the Net Zero Industry Act, stressing the need for rapid permitting and the mobilisation of both public and private investment. “We cannot afford delays,” he warned. “This is about sovereignty.” His remarks were followed by strong appeals for cooperation among mining regions, manufacturing clusters, research centres and recycling hubs to build a resilient European value chain. He urged participants to contribute to upcoming legislative files, including the European Chips Act 2, the Circular Economy Act and the new EU budget, ensuring that the priorities of the battery materials community are embedded in future policies.
Nader Akil, founder of the Cluster Hub and moderator of the first technical session, emphasised on enhancing the dialogue between academia, industry and policy makers in order to ensure that these goals would be reached.
Following up with a presentation of his most recent scientific publication – “Lindy Effect in Hydrometallurgy” [co-authored with Dr. Ir. Peter Tom Jones] – Professor Koen Binnemans provided a frank look at the shortcomings in industrialising battery material innovations. Transferring hydrometallurgical advancements from lab to plant is slow, constrained by economics, regulation and what the authors call “the Lindy effect” – the tendency for established technologies to stand the test of time. Industry tends to favour incremental improvements to existing processes, such as reducing reagent consumption or increasing automation, rather than adopting entirely new chemistries, due to the high risks and costs associated with large-scale change. Launching a debating topic, audience questions shifted to technical and permitting challenges, concluding with the need for incremental innovation and pragmatic timelines.
Download the presentation
Various EU-funded R&I initiatives, members of the Cluster Hub, presented results and findings with the promise to reduce dependency on imports. LiCORNE project presented its intermediary results within the technical session “Mining and recovery”, alongside sister projects XRACT, CRM-Geothermal, METALLICO, ENICON LITHOS and RAWMINA.

Two panels framed the bigger picture. The first one, chaired by Nader Akil (PNO Innovation Belgium), addressed scaling up technologies and reducing mining’s environmental footprint, with strong emphasis on AI and data-driven processes.
Read the entire review article
Producing battery-grade lithium compounds is one of the final steps in the LiCORNE value chain. Partners across Europe have been refining electrochemical and crystallisation processes to recover lithium as high-purity carbonate or hydroxide from diverse sources: brines, ores and recycled cathode materials.
Using the solutions derived from VITO’s upstream processes, SINTEF researchers have constructed and commissioned electrochemical cells for electrodialysis to convert lithium chloride (LiCl) and sulfate (Li2SO4) solutions into lithium hydroxide (LiOH). Tests achieved:

Membrane flow cell setup © SINTEF
TECNALIA, advancing the organic-based membrane electrolysis, scaled up to a 10 cm2 electrolysis cell to test three types of solutions –those produced by the liquid-liquid extraction processes from brines and from spodumene leachates, and the off-specification cathode leachates. Outcomes include:
| Off-specification cathode material | A four-chamber setup recovered lithium and oxalic acid with yields above 95%, while the carbonation process produced Li2CO3 of >99% purity. |
| Brines and spodumene | Li recovery is performed directly on the stripping dissolution obtained in the separation and purification steps, bypassing membrane-electrolysis. Carbonation delivered 88% purity for brines and 99% for spodumene. |
| PIMs [Polymer inclusion membranes] | Tests confirmed lithium migration is possible, but further research is needed to improve conductivity and ensure efficient transport. |

4-chamber flow cell diagram designed by TEC for lab experiments, © TECNALIA
The research group at Fraunhofer Institute for Chemical Technology ICT explored a simple, highly scalable method for Li2CO3 recovery using a combination of several methods like ion exchange (IE), reversed osmosis (RO), electrodialysis with bipolar membranes (EDBM), and Li2CO3-precipitation (see figure below). The goal was to recover high-purity lithium carbonate from Lithium-concentrated solutions provided by partners EnBW and KIT.

Setup for Li2CO3 recovery from Li-concentrated solutions starting with ion exchange, via reversed osmosis and electrodialysis | © Fraunhofer ICT
While ion exchange removed key impurities, the removal of Mn2+ ions (particular in EnBW samples) is still under investigation. Low contamination levels are crucial for electrodialysis and lifetime of EDBM. For KIT-sourced solutions, the process delivered Li₂CO₃ at 99.89% purity.
SINTEF researchers achieved selective chlorination of lithium from calcined spodumene concentrate and off-specification cathode waste, with yields exceeding 95%. Their selective chlorination converts insoluble oxides to soluble chlorides by electrolysis, thus extracting target elements: Li, Ni and Co. Experiments show:

Chlorination setup at SINTEF, © SINTEF
The Gas-Diffusion Electrocrystallisation (GDEx), VITO’s proprietary technology, achieved >95% lithium extraction from geothermal and continental brines, spodumene effluents and cathode leachates. Downstream synthesis produced Li₂CO₃ with:

Schematic representation of the Gas-diffusion electrocrystallisation (GDEx) process, © VITO
The Horizon Europe project LiCORNE has completed an important milestone in its journey to establish a sustainable lithium supply chain in Europe. At the end of 30 months of research and technical development, the project consortium has selected three process flowsheets for upscaling. These routes represent the most promising routes for lithium recovery from European resources: ores, brines and off-specification battery cathode materials (waste).
Why this matters? Europe, from its position as an ambassador of the green transition, is expected to see a major increase in demand for lithium. Yet, its contribution to the lithium supply chain remains modest, despite holding an estimated 5 % of the global reserves. Most of this lithium is locked in hard-rock deposits, which are generally costly and environmentally challenging to extract. Domestic mining projects often face public resistance, while refining capacity remains limited.
Moreover, JRC’s studies indicate that despite a projected increase in EU’s battery cell production, the bloc remains import-reliant for battery-grade materials. Refined lithium inputs are expected to come increasingly from new EU mines, provided critical bottlenecks, such as domestic conversion and refining are removed. The Commission’s JRC additionally estimated that by 2040 recycled cobalt and nickel could meet up to 51 % and 42 % of EU demand, respectively.
LiCORNE, short for Lithium recovery and battery-grade materials production from European resources, is one of the numerous R&I initiatives launched to address this strategic vulnerability. The project aims to build Europe’s first integrated lithium supply chain. Its mission spans beyond simply optimising technological processes to recover lithium and battery-grade materials, aiming to provide solutions that are both efficient, scalable and sustainable.
After three years of research and technology optimisation, the LiCORNE consortium has selected the flowsheets that will be further upscaled during the project’s last 12 months. This selection followed a two-step assessment:
The final ranking identified the following three flowsheets as candidates for upscaling:
1. Spodumene route:
2. Continental brine route:
3. Off-specification cathode:
A feasibility study was performed for the three candidate flowsheets before moving into scale-up phase. The study confirmed their readiness for implementation in line with equipment requirements, scalability and the project’s remaining budget envelope.
Conventional mineral processing often loses lithium-bearing particles during beneficiation, reducing overall recovery. But researchers at TU Delft have developed an optically-guided sorting approach with magnetic marking that optimises the entire extraction process by preventing resources from ‘escaping’ to downstream processes. The technology uses a high-resolution RGB line-scan camera and machine learning algorithms to identify lithium-rich particles on a conveyor belt. Once detected, particles are marked temporarily with magnetic powder, which helps separate them downstream.
In a previous reporting, this contactless sorting technology proved it can prevent up to 45% of the gangue material from entering the downstream process – almost three times more efficient than the initial target improvement of 15%. Recent upgrades include improved detection algorithms that rely on both physics-informed optical features and chromatic differences, and an enhanced instrument design that simplifies magnetic powder collection.
Tests show the system can accurately sort particles as small as 1-10 mm, achieving high selectivity with minimal pre-processing. ECM evaluated flotation performance on sorted samples, reporting lithium oxide recovery up to 75.6 wt.% at a concentrate grade of 7.0 wt.% Li₂O.
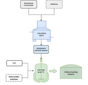
The most utilised spodumene treatment for Li extraction is the digestion with sulphuric acid. The calcination usually takes place at 1150oC, followed by acid roasting at 350oC, a process known for being energy-intensive and for consuming significant of reagents, as well as for its use of hazardous chemicals. The research group at NTUA has developed a calcination process with additives that yields promising results at least 200°C below conventional methods. By using specific additives, the process cancels the need for sulfuric acid roasting (usually operating at 350oC). The research group at NTUA observed that replacing acid solutions with water or mild acidic aquatic solutions in the leaching process following calcination yields high Li extraction, up to 100%.

The innovative process developed by NTUA, ©NTUA
The process is operating under milder conditions than conventional methods. Moreover, the Life Cycle Assessment has validated NTUA’s calcination process, being now selected for scale-up to pilot, in combination with the purification steps developed by VITO and SINTEF.
Conventional spodumene processing requires calcination at around 1100oC, with direct implications on cost and energy demand of lithium extraction. Researchers at TECNALIA optimised a pre-treatment route for spodumene combining ball milling and calcination at lower temperatures than the conventional process, using additives when needed in anticipation of the next leaching step. This approach reduces thermal requirements and simplifies processing. Although initially focused on spodumene, TECNALIA has also successfully applied the method to lithic mica and lithium phosphate materials, achieving promising results for future recovery processes.

The furnace used in the calcination pre-treatment by TECNALIA
Various research partners involved in the LiCORNE project have been exploring different Li extraction technologies from Li-rich ores, tailings and off-specification cathode materials from battery production. All these exploratory routes, including alkaline leaching [NTUA], advanced solvometallurgy [TEC] and reactive ball-milling [KIT], share common objectives, aiming to be more energy efficient and reduce the environmental impact.
TEC’s advanced solvometallurgy approach leverages deep eutectic solvents to extract lithium, providing an energy-efficient solution for selective removal. This technique is not only applicable to Li but also extends to the extraction of other critical elements contained in the off-spec cathode materials.
Meanwhile, KIT’s reactive ball-milling method is being explored as an effective battery recycling process. This innovative approach uses aluminium as a reducing agent for transition metals, which is already present in the input waste stream as the current collector material for electrodes. The process offers a direct route to battery-grade lithium carbonate.
TEC investigated and developed a solvometallurgical extraction process for lithium from spodumene concentrate, lithic mica and lithium phosphate, and for lithium, cobalt and nickel from off-specification cathode material. The optimised operating conditions and necessary pre-treatment steps enabled over 95% extraction of Li, Co and Ni from these materials at room temperature. Additionally, the reuse of the organic solvents utilised during the leaching processes was effectively tested proving that it does not affect the yield in the next cycles. The lithium containing liquid streams obtained are processed by TEC in further steps with different technologies towards the obtention of pure battery-grade lithium carbonate.

Reactor used for the solvometallurgical leaching experiments by TEC
Researchers at KIT studied in depth various ball-milling parameters for the mechanochemical transformation of the off-specification cathode material samples provided by Umicore. Subsequent water leaching facilitated the separation of an insoluble metallic composite containing Ni, Mn and Co from water soluble Li-compounds. KIT researchers optimised various reducing agents – such as Al, Ca and Mg, achieving Li recovery exceeding 80 %, with a Li2CO3 purity of around 90 %.

Product streams obtained by the various extraction technologies here explored will be further processed in subsequent separation and purification processes and lithium recovery methods. © KIT
Product streams obtained by the various extraction technologies here explored will be further processed in subsequent separation and purification processes and lithium recovery methods.
During conventional mineral processing, significant resources are often lost during the beneficiation phase. Lithium-bearing particles trapped in the gangue can proceed to downstream stages, reducing the efficiency of the entire extraction process. To address this, researchers at TU Delft have developed an Opto-Magnetic Sorting System that significantly enhances the separation of lithium ores. This innovative technology combines precision liquid deposition and magnetic separation techniques, offering an advanced alternative to traditional gravity-based separation methods used in beneficiation circuits.
The process starts with lithium-bearing ores being crushed and sieved, isolating particles in the 2–4 mm size range for the next step – optical sorting. A high-resolution line scan camera captures continuous images of particles on a conveyor belt. These images are processed in real-time using a custom algorithm developed at TU Delft, which is trained to identify lithium-rich particles based on subtle colour differences.
Once identified, the target particles are selectively marked using magnetic powder. This enables the marked lithium-rich particles to be separated efficiently by a downstream magnetic conveyor into a dedicated container.
This innovative beneficiation approach has successfully prevented around 45% of the gangue material from entering the downstream process—nearly three times more efficient than the initially targeted improvement of 15%.
According to the State-of-the-Art [SoA], processing spodumene takes place at high-temperatures [1100oC], with direct implications on the economic viability of the entire process. Researchers at TEC have been investigating an alternative to conventional processes. Their investigation features ball milling and calcination at lower temperatures than the conventional process, using additives when needed for the improvement of the next leaching step.
Ball milling is a mechanical process that induces self-sustaining reactions in many sufficiently exothermic powder mixtures. These exothermic reactions, which release a significant amount of heat, can influence both the microscopic and macroscopic properties of the resulting material. On a microscopic level, the heat generated by the reactions can cause changes in the crystal structure and composition of the material. On a macroscopic level, these changes can affect the material’s overall properties, such as its strength, hardness and reactivity. TECNALIA’s findings show that the combination of the ball milling with additives lower calcination temperatures required [200oC below the SoA] in the pre-treatment process of the samples and, also, allow milder conditions in the next processing phases (leaching).
The process, replicated on lithic mica and lithium phosphate materials, were also successful to achieve good results in the next leaching step.

The furnace used in the calcination pre-treatment by TECNALIA
A large group of people arriving on 15 May to Milos island was gathering at Adamantas Conference Centre for the LiCORNE Dissemination Event. A homogenous group of participants, both local authorities and stakeholders from all conrners of Europe, some privileged and attending in person, others online, opened up the floor for discussions around innovative approaches for sustainable extraction of critical raw materials (CRMs) and the role of geothermal fields.
Organised by AdMIRIS on the Milos island, known for its rich geothermal and mineral resources, the event addressed mining sustainability and lithium market dynamics at international, European and national level.
Europe, from its position as an ambassador of the green transition, is expected to see a robust increase in demand for lithium. Although not as well endowed when it comes to lithium as Australia, China and Chile, it is still home to an estimated 5 % of the global reserves. Its insignificant contribution to the global supply highlights the need for strategic reserves and investments in mining and recycling to ensure a stable supply and resilience against market volatility. Presentations at LiCORNE’s Dissemination Event hinted at timely investments in strategic reserves of lithium while prices remain low. This would, ideally, run in parallel with investing in new mines in Europe, incentives for recycling initiatives and continuous development of a performant infrastructure to support the adoption of electric vehicles.
After a brief introduction into the strategic importance of lithium as a critical raw material for green technologies, Dr. Christos Kanellopoulos from the Hellenic Survey of Geology and Mineral Exploration (HSGME), mapped various Li deposits on the map of Greece, along with national exploration projects currently assessing the metal’s presence in various ore deposits – pegmatites, lignite deposits, high salinity closed lakes, geothermal fluids and tertiary basins.
Getting lithium out of European ground is not easy. The metal can be found mostly in hard-rock deposits, which require open pit mines that are usually large, polluting, water-intensive and noisy. Mining projects in Europe are often met with hostile attitudes by the “not-in-my-backyard” and environmental groups. The Greek perception on the mining context in Europe, presented by Mr. Konstantinos Yazitzoglou, Chairman of the Greek Mining Enterprises Association, was both awakening and engaging.
The first take-away set the context, which reminded clearly that all human activities, including mining, create an impact on the environment. Our challenge today is to balance this impact with the benefits it brings. Historically, Western countries have subcontracted mining activities to other parts of the world, often disregarding the environmental and social impacts. Today, this practice is no longer sustainable as those regions are no longer willing to bear the negative consequences.
The BRICS group controls a significant portion of the world’s critical raw materials. With this challenging scenario, Europe has initiated strategic projects and legislative measures to address this issue, but progress has been relatively slow.
The mining industry carries a few ‘negative images’ – including incidents, professional provocateurs and spontaneous reactions from local communities, that should be addressed if Europe aims to resuscitate its mining activities.
To foster a healthy relationship with local communities, finding common grounds on how to disagree and addressing concerns with full transparency remain essential. Emphasising the social dimensions of mining, Mr. Konstantinos Yazitzoglou presented a Greek initiative to create a network of mining township to promote the coexistence of mining and local communities.
During the second part, the LiCORNE Dissemination event spiced up with contradictory presentations. PPC Renewables, operating numerous wind farms, hydroelectric and photovoltaic plants and a hybrid power plant, has recently leased several geothermal concessions in different regions in Greece, including one in Milos-Kimolos-Polyaigos island group. Geophysical surveys and drilling have revealed significant geothermal potential in Milos. Key findings include high conductivity areas in the eastern part of the island, a clear division of the island into two geological sections, and the presence of geothermal fluids in the eastern part of the island.
Despite the richness of the geological formations and the company’s initiatives to engage with the local community, during the event, local authorities made an announcement that no geothermal explorations will take place on the Milos island.
However, the island already has exemplary use cases of mining activities nurtured through social responsibility and engagement with local communities. Imerys is a world leader in mineral-based specialties, providing high-added solutions to various industries, including construction and consumer goods. The company, also a partner in the LiCORNE project, succeeds through performant operations, commercial excellence, market-driven innovation and a strong business model.
In 2018, Imerys launched their SustainAgility programme, structured into three key areas:
Imerys use case reflecting their activities on the Milos island is a sustained effort across several years. Three to four years of corporate involvement in identifying stakeholders, analysing their influence and interests, managing relationships, planning and reporting outcomes through consultation, communication, negotiation, compromise and building relationships that stand the test of time. Imerys presence in Milos, especially during the Covid pandemic, ensured the island’s resilience in times when tourism regular activities were restricted. Imerys long-term operation in Milos relies on balanced development, co-existing with tourism businesses. The company has invested in various initiatives to secure social acceptance and support from the local community.
Various partners in the LiCORNE project presented their innovative research and innovation [R&I] approaches aimed at supporting the sustainable exploration and exploitation of lithium resources. These partners showcased cutting-edge technologies and methodologies designed to minimise environmental impact while maximising resource efficiency, ensuring that lithium extraction aligns with sustainability goals and contributes to the green energy transition.
The LiCORNE project coordinator, Dr. Lourdes Yurramendi opened the technical sessions with an introduction into the scope of work and the objectives, leading after the conversation to the presentations of the specific technologies explored by the LiCORNE partners:
At the LiCORNE EU Project Dissemination event, Nader Akil [Business Operations Manager at PNO] outlined how the EU’s funding is strategically distributed to support R&I initiatives like LiCORNE. The EU’s evolving policy mix, including the Critical Raw Materials Act [CRMA], proposed in March 2023, focuses on ensuring a diverse and secure supply of materials for new industries, setting priorities and benchmarks for 2030. The NetZero Industry Act [NZIA] aims to scale up clean technology manufacturing in the EU to 40 %, with fast-track permitting and strategic projects. The Innovation Fund, closely tied to the NZIA, supports net-zero technologies, including €1 billion for electric vehicle battery cell manufacturing and funding for lithium extraction combined with geothermal installations. The Competitiveness Compass aims to retain Europe’s competitive edge by closing the innovation gap and decarbonising high-impact sectors. With over €22.5 billion in strategic project investments and ambitious 2030 benchmarks, structured innovation ecosystems are essential.
In other research facilities, in different corners of Europe, other LiCORNE partners are reporting progress in producing battery-grade materials from various sources – brines, ores (spodumene for example) and off-specification cathode material.
Using the solutions derived from VITO-CAST team’s upstream processes, SINTEF researchers have constructed and commissioned electrochemical cells for electrodialysis of lithium chloride (LiCl) and lithium sulphate (Li2SO4) solutions. Researchers identified the optimal parameters to produce lithium hydroxide (LiOH) or lithium carbonate (Li2CO3), which achieved a current efficiency of approx. 40 % and a specific energy consumption of 20 kWh/kg. Further optimisation of the cell design is expected to reduce the energy consumption.

Membrane flow cell setup at SINTEF
Additionally, this process also produced a mix of Li2CO3 and LiOH through evaporative crystallisation, with a purity of almost 90 %, but showing sodium (Na) as the main impurity interfering with the process.
The organic-based membrane electrolysis, developed at TEC and tested on three types of solutions – those produced by the liquid-liquid extraction processes from brines and from spodumene leachates, and the off-specification cathode leachates – achieved up to 95 % Li yield, far beyond the levels established at the beginning of the project. Their tested carbonation method yielded a Li2CO3 with a purity exceeding 99% in the case of off-specification cathode material and spodumene concentrate materials. Not only the Li recovery target has been achieved, but also the solvent used in the former leaching process has been recovered and reused keeping the performance as initially, aiming for a more sustainable and circular process.

3-chamber Flow cell setup at TECNALIA
The research group at Fraunhofer Institute for Chemical Technology ICT explored a simple, highly scalable method for lithium purification using a combination of Ion Exchange (IE), Reversed Osmosis (RO) and Electrodialysis with bipolar membranes (EDBM) (see figure below). The goal was to recover high-purity lithium carbonate from Lithium-concentrated solutions provided by partners EnBW and KIT. The IE process effectively removed specific impurities (e.g. divalent cations). The significant level of impurities present in the solutions, provided by EnBW, prevented the electrodialysis with bipolar membranes. The EDBM process, applied uniquely on the samples sent by KIT, yielded a 99.89 % purity. However, the yield of the first precipitation step was determined to be around 35 %, highlighting the need for further optimisation in future precipitation cycles.

Setup to prepare Li2CO3 recovery from Li-concentrated solutions starting with ion exchange, via reversed osmosis and electrodialysis. © FRAUNHOFER
SINTEF researchers investigated the extraction of lithium and other valuable elements, such as Co, Ni, Mn from solid raw materials. They achieved selective chlorination of lithium from calcined spodumene concentrate and off-specification cathode waste in LiCl-KCl and CaCl2-NaCl-KCl melts. Theoretical assessments suggest that lithium can be subsequently electrowon from the LiCl-KCl mixture with a purity of approximately 99 %.

Chlorination apparatus at SINTEF
VITO-ELEC team focused on internally-developed Gas-Diffusion Electrocrystallisation (GDEx) technology, which demonstrated high efficiency – achieving lithium extraction rates more than 95 %. VITO-ELEC team successfully extracted lithium from various sources, including geothermal brines, effluents from sorption processing of hard rock beneficiation and the leachates of off-specification cathode materials.
The team has produced lithium carbonate from the extracted lithium by implementing a downstream synthesis procecure. The process achieved a >1 % lithium concentrate increase from geothermal brines and solid product eluates with over 20 % lithium concentration. Moreover, the energy consumption of the GDEx process was below 10 kWh per kg of Li2CO3, with over 90 % lithium recovery from all tested complex matrices.
According to its eponymous title, this article explains the purification technologies developed by LiCORNE partners to enhance lithium recovery from various sources –ore streams, geothermal and continental brines, mineral leachates and recycling streams. Researchers optimised each method to maximise lithium yield and selectivity, addressing key challenges such as interference from competing cations and material stability over multiple cycles.
Researchers at VITO developed a selective ion-exchange method using protonated titanium oxide [HTO] for the purification of lithium from spodumene streams. They shaped the lithium-titanium-oxide [LTO] adsorbents into spheres, which enabled dynamic testing. The spheres demonstrated separation factors larger than 100 for most metals studied, except for calcium (Ca2+), which is released during the regeneration step with lithium (Li+). After reporting 85 % Li recovery from aqueous alkaline spodumene leachates, VITO researchers recently achieved a selectivity of Li+ above 98 % after two cycles in batch mode. VITO is applying for a patent on a methodology which avoids the dissolution of titanium (Ti) during the acidic regeneration treatment, ensuring no Ti is dissolved in any of the 10 cycles tested.

HTO based spheres utilized for lithium extraction from spodumene leachates. © VITO
TEC investigated ionic liquid-based extractants to recover lithium from geothermal and continental brines, as well as from leachates produced from mineral ores. These extractants offer an environmentally friendly alternative to the state-of-the-art methods that use harsh acidic conditions. The optimised operation conditions achieved high Li extraction yields (up to 95 %) with Li+ selectivity around 99 % for certain Li/cation combinations. This achievement surpasses results expected in the beginning of the project.
An additional benefit of this technology is its capacity to the reuse of the ionic liquids without compromising on the extraction performance.

L-L extraction & stripping process by TECNALIA for the recovery of Li from brines and spodumene leachates. © TECNALIA
The research and development department at EnBW have been researching and developing a Li+ extraction technology to TRL4. Their goal is to develop a sustainable process to extract and separate Li+ from geothermal and continental brines, aiming at a minimum yield of 90 %.

copyright: EnBW
The optimisation of their technology features a novel synthesis route for Lithium Manganese Oxide [LMO] adsorbent. Doping with iron (Fe) or titanium (Ti) provided materials with better capacity and chemical stability. The recovery of lithium from geothermal brines was 92 % – a significant step beyond the state-of-the-art materials. EnBW researchers have recently submitted a patent application for the LMO technology, which shows good potential for future implementation at industrial level for Li recovery.
Research partners from the LiCORNE consortium are working on developing and optimising various technologies to produce battery-grade materials. SINTEF, for instance, have designed, built and tested their advanced electrodialysis apparatus using purified lithium (Li) solutions derived from the upstream treatment processes of Li-ore. Intermediary results show the process will require further optimisation to obtain 99 % purity LiOH and the targeted energy consumption of less than 15 kWh/kg. The research is still ongoing, focusing now on removing the Al ions prior to the electrodialysis process and on investigating new operating parameters.
In another task, working on the optimisation of the conditions for selective chlorination of spodumene concentrate and cathode waste, SINTEF achieved almost 95 % Li yield using CaCl2 -NaCl -KCl melts. Optimisation is underway to replicate the results to the other valuable materials available in the cathode material.
Researchers at TEC have been optimising the organic-based membrane electrolysis process to recover Li from organic solutions as Li2CO3. Results indicate they managed to achieve over 95 % Li yield from off-specification cathode material, while recovering all the organic solvent used in the previous (leaching) step for its reuse. Good yield rates have also been obtained for the treatment of solutions produced in the liquid/liquid [L/L] extraction of brines and spodumene. However, the selectivity of the membrane is insufficient to overcome the migration of the high concentration of other competing cations such as Na, K, Mg and Ca. Researchers are currently producing and testing new PIMs (Polymer Inclusion Membranes) to try to improve the results.
The research group at VITO have been refining their gas-diffusion electrocrystallisation process for Li recovery from brines, achieving over 95 % removal of Li from most of the samples. By manipulating and adding salts to the brine sample, results show that more than 99 % Li is extracted. The energy efficiency of the GDEx process can be improved with the optimisation of the GDEx reactor.
With all technological processes reporting progress and reaching the targets established at proposal stage, future months will rely on the results of the LCA and LCC analysis, which will establish the most promising processes that will enter the upscaling phase.
© visual:Adobe Stock Photos